Lompat ke konten Lompat ke sidebar Lompat ke footer

Skema Preamp Mic Dynamic / Cod Kit Preamp Mic 2 Transistor Belum Solder Lazada Indonesia / Preamp mic dynamic, dengan echo.

Skema Preamp Mic Dynamic / Cod Kit Preamp Mic 2 Transistor Belum Solder Lazada Indonesia / Preamp mic dynamic, dengan echo.. Von unserem 30 tage rückgaberecht profitieren! Skema rangkaian mic sensitif 2 transistor. The circuit factor of this around 150 and can handle signals from 50hz to 100khz.this circuit is designed for use with 200 ohm dynamic microphones. Individuals now are accustomed to using the net in gadgets to view image and video information for inspiration, and according to the title of the article i will discuss about 44+ dynamic microphone preamp schematic. Tak sedikit orang yang mengira bahwa membuat set mic condenser sendiri adalah hal yang sulit dilakukan.

Ic 4558 galaksi circuit diagram. Skema preamp mic ic 4558. Untuk membuat sebuah perangkat penguat mic atau biasa juga di sebut preamp mic sangat lah mudah,kalau anda belum bisa memahami cara membaca skema saya buatkan untuk anda gambar jelas nya.penyolderan di sarankan gunakan media pcb bolong/matrix pcb supaya mudah menempel dan tidak goyang. Tak sedikit orang yang mengira bahwa membuat set mic condenser sendiri adalah hal yang sulit dilakukan. Individuals now are accustomed to using the net in gadgets to view image and video information for inspiration, and according to the title of the article i will discuss about 44+ dynamic microphone preamp schematic.

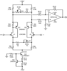
Low Noise Balanced Microphone Preamp
Low Noise Balanced Microphone Preamp from sound-au.com
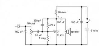
For usage with low impedance microphones, the value of r3 must be increased to around 47o ohms and c1. Inti utama dari rangkaian ini adalah ic tipe ne5534 dengan beberapa komponen pasif yang dirangkai menjadi pre amp mic balance dengan. Lanjutannya gurukatro coba gabungkan keduanya, untuk mencoba microphone dengan pre amp mic dan penguat itu, lalu dipasang ke ocl terakhir final di salon (bukan toa horn). Preamp mic condensor, berbentuk kecil dan sederhana sesuai dengan mic yang akan dikuatkan yakni microphone jenis condensor. Untuk membaca buku panduan untuk pemilik mixer ini bisa membaca atau donlot disini. The universal audio solo/610 is an all tube preamp that incorporates all of universal audio's best preamp features into one unit. Rode nt4 mic condenser super jernih untuk studio atau lapangan rangkaian diatas pre amp mic diatas bisa juga dipergunakan untuk mic dynamic biasa. Skema preamp mic ic 4558.

Skema rangkaian mic sensitif 2 transistor.

The preamp is very rugged and portable so you can take it anywhere. Beli preamp mic online berkualitas dengan harga murah terbaru 2021 di. Saat ini lx telah diganti dengan lx7ii. The best mic preamp for a home studio. The circuit factor of this around 150 and can handle signals from 50hz to 100khz.this circuit is designed for use with 200 ohm dynamic microphones. The circuit factor of this around 150 and can handle signals from 50hz to 100khz.this circuit is designed for use with 200 ohm dynamic microphones. Von unserem 30 tage rückgaberecht profitieren! Berbeda dengan mic dynamic yang bisa langsung digunakan setelah terhubung ke pre amp mic. Kemudian transstor yang kedua dijadian sebagai buffer. Mic jenis ini tidak dapat bekerja jika tidak diberikan tegangan. Secara elektronik, lx7ii berisikan skema mic preamp dan ekualizer bergaya gb30, secara fisik, masih ada kesamaan dengan mixer bergaya mh3 dan mh4. Rangkaian pre amp mic balance skemaku com rangkaian pre amp mic ini menggunakan mikrofon jenis dynamic yang berbasis moving coil yang mana mikrofon jenis ini memiliki impedansi rata rata 300 sampai 600 dan pre amp mic ini rangkaiannya sangat sederhana dan komponennya. R5, r6, r7 = resistor 10kω.

Beli preamp mic online berkualitas dengan harga murah terbaru 2021 di. Mike preamplifier with dynamic compressor: Rangkaian pre amp mic balance skemaku com rangkaian pre amp mic ini menggunakan mikrofon jenis dynamic yang berbasis moving coil yang mana mikrofon jenis ini memiliki impedansi rata rata 300 sampai 600 dan pre amp mic ini rangkaiannya sangat sederhana dan komponennya. Ada catatan dari pabrik, jika inputan. Skema mixer behringer 1202fx xenyx preamps off er a staggering 130 db of dynamic range, with a bandwidth that extends from below 10 hz to well above 200 khz.

Rangkaian Elektronika Pre Amp Microprophone Versi Baru
Rangkaian Elektronika Pre Amp Microprophone Versi Baru from i2.wp.com
Skema preamp mic dynamic sederhana tanpa transistor cara kerja pre amp mic 1 transistor rangkaian pre amp mic condenser rangkaian mic ini nanti diinput ke amplifier dengan speaker acr 15 bass sebagai pre amp mic rangkaian ini yang bagus dibanding yang menggunakan transistor. The circuit factor of this around 150 and can handle signals from 50hz to 100khz.this circuit is designed for use with 200 ohm dynamic microphones. The circuit factor of this around 150 and can handle signals from 50hz to 100khz.this circuit is designed for use with 200 ohm dynamic microphones. Individuals now are accustomed to using the net in gadgets to view image and video information for inspiration, and according to the title of the article i will discuss about 44+ dynamic microphone preamp schematic. Skema preamp mic ic 4558. Lanjutannya gurukatro coba gabungkan keduanya, untuk mencoba microphone dengan pre amp mic dan penguat itu, lalu dipasang ke ocl terakhir final di salon (bukan toa horn). The universal audio solo/610 is an all tube preamp that incorporates all of universal audio's best preamp features into one unit. Kemudian transstor yang kedua dijadian sebagai buffer.

Mike preamplifier with dynamic compressor:

5 simple preamplifier circuits explained. Skema preamp mic ic 4558. Gambar skema dan daftar komponen untuk membuat rangkaian pre amplifier microphone dynamic dapat dilihat pada gambar berikut. It basically acts like a buffer stage between the input small signal source and a power amplifier. The universal audio solo/610 is an all tube preamp that incorporates all of universal audio's best preamp features into one unit. Pemasangan potensio volume bisa diletakkan pada bagian out diatas tulisan ini, dengan posisi kaki 3 potensio pada out, kaki 2 potensio pada input tc atau input amplifier, dan. Untuk membaca buku panduan untuk pemilik mixer ini bisa membaca atau donlot disini. Untuk membuat sebuah perangkat penguat mic atau biasa juga di sebut preamp mic sangat lah mudah,kalau anda belum bisa memahami cara membaca skema saya buatkan untuk anda gambar jelas nya.penyolderan di sarankan gunakan media pcb bolong/matrix pcb supaya mudah menempel dan tidak goyang. Beli preamp mic online berkualitas dengan harga murah terbaru 2021 di. Sedang yang ke tiga adalah rangkaian feedbacknya gambar rangkaian: Kemudian transstor yang kedua dijadian sebagai buffer. Kit preamp mic 2 transistor belum solder ada skema terlampir. Preamp mic condensor, berbentuk kecil dan sederhana sesuai dengan mic yang akan dikuatkan yakni microphone jenis condensor.

Behringer xenyx 1202fx 12 input 2 bus mic line mixer. Skema preamp mic dynamic sederhana tanpa transistor cara kerja pre amp mic 1 transistor rangkaian pre amp mic condenser rangkaian mic ini nanti diinput ke amplifier dengan speaker acr 15 bass sebagai pre amp mic rangkaian ini yang bagus dibanding yang menggunakan transistor. The circuit uses ic 4558 galaxy that is much in demand fellow who likes to assemble audio. With wide dynamic regions, small noise, and can with a long cable about 50 meters. Ada catatan dari pabrik, jika inputan.

Cara Bikin Mic Usb Universal Suara Dahsyat Biaya Murah
Cara Bikin Mic Usb Universal Suara Dahsyat Biaya Murah from dotcomcell.com
Mike preamplifier with dynamic compressor: Inti utama dari rangkaian ini adalah ic tipe ne5534 dengan beberapa komponen pasif yang dirangkai menjadi pre amp mic balance dengan. Behringer xenyx 1202fx 12 input 2 bus mic line mixer. Individuals now are accustomed to using the net in gadgets to view image and video information for inspiration, and according to the title of the article i will discuss about 44+ dynamic microphone preamp schematic. The circuit factor of this around 150 and can handle signals from 50hz to 100khz.this circuit is designed for use with 200 ohm dynamic microphones. Poin pembahasan 37+ skema pcb output balance motif minimalis adalah : Skema preamp mic dynamic sederhana tanpa transistor cara kerja pre amp mic 1 transistor rangkaian pre amp mic condenser rangkaian mic ini nanti diinput ke amplifier dengan speaker acr 15 bass sebagai pre amp mic rangkaian ini yang bagus dibanding yang menggunakan transistor. The circuit factor of this around 150 and can handle signals from 50hz to 100khz.this circuit is designed for use with 200 ohm dynamic microphones.

Untuk membaca buku panduan untuk pemilik mixer ini bisa membaca atau donlot disini.

Kemudian transstor yang kedua dijadian sebagai buffer. The circuit factor of this around 150 and can handle signals from 50hz to 100khz.this circuit is designed for use with 200 ohm dynamic microphones. Microphone preamplifier with variable gain lm358: 5 simple preamplifier circuits explained. The circuit factor of this around 150 and can handle signals from 50hz to 100khz.this circuit is designed for use with 200 ohm dynamic microphones. Skema mixer behringer 1202fx xenyx preamps off er a staggering 130 db of dynamic range, with a bandwidth that extends from below 10 hz to well above 200 khz. Secara elektronik, lx7ii berisikan skema mic preamp dan ekualizer bergaya gb30, secara fisik, masih ada kesamaan dengan mixer bergaya mh3 dan mh4. Skema efek gitar maret 30. It basically acts like a buffer stage between the input small signal source and a power amplifier. Mic jenis ini tidak dapat bekerja jika tidak diberikan tegangan. Untuk membuat sebuah perangkat penguat mic atau biasa juga di sebut preamp mic sangat lah mudah,kalau anda belum bisa memahami cara membaca skema saya buatkan untuk anda gambar jelas nya.penyolderan di sarankan gunakan media pcb bolong/matrix pcb supaya mudah menempel dan tidak goyang. Rode nt4 mic condenser super jernih untuk studio atau lapangan rangkaian diatas pre amp mic diatas bisa juga dipergunakan untuk mic dynamic biasa. Pemasangan potensio volume bisa diletakkan pada bagian out diatas tulisan ini, dengan posisi kaki 3 potensio pada out, kaki 2 potensio pada input tc atau input amplifier, dan.

Posting Komentar untuk "Skema Preamp Mic Dynamic / Cod Kit Preamp Mic 2 Transistor Belum Solder Lazada Indonesia / Preamp mic dynamic, dengan echo."